安全・安心への取組み
地下鉄運行不能時における他の公共交通機関のご利用案内
自然災害や車両故障等が発生し、長時間にわたり地下鉄が運行できないと判断した場合に、地下鉄定期券などを提示して他の公共交通機関をご利用いただける取り扱いについてご案内します。
この取り扱いを実施する際は、交通局ウェブサイト・X(エックス)や、駅構内の掲示・案内放送などでお知らせします。また、地下鉄駅出入口にサインスタンドを設置し、運行情報を確認できるようにしています。
日頃から災害等の備えとして、地下鉄が利用できない場合の他の交通手段について確認をお願いします。
※ 短時間で復旧が見込まれる場合や、計画運休によりあらかじめ運休をお知らせする場合などは、この取り扱いが実施されないことがあります。
市バス・宮城交通バスの場合
1.対象者
地下鉄定期券をお持ちの方
※地下鉄普通乗車券(切符)を購入済の方は、駅係員が払い戻しを行いますので、 お申し出ください。
2.対象区間
地下鉄沿線を運行する市バス及び宮城交通バス路線の区間
※路線バスの増便や経路の変更は行いません。
バス停の場所や時刻表を確認のうえご利用ください。
こちらからご覧いただけます。
・どこバス仙台
https://www.dokobasu.kotsu.city.sendai.jp/
・交通局ウェブサイト
https://www.kotsu.city.sendai.jp/shibus/
・宮城交通ウェブサイト
https://www.miyakou.co.jp/bus/route/
3.利用方法
バス降車時にバス運転手へ地下鉄定期券を提示してください。バス運賃の支払いは 不要です。
※乗車時及び降車時のICカードリーダーへのタッチは行わないでください。
(入金(チャージ)残額から運賃が差し引かれます。)
JRの場合
1.対象者
地下鉄定期券、地下鉄一日乗車券(るーぷる仙台共通券を含む)、地下鉄普通乗車券(切符)をお持ちの方
※ 地下鉄普通乗車券(切符)を購入済の方は、払い戻しも可能ですので、駅係員に お申し出ください。
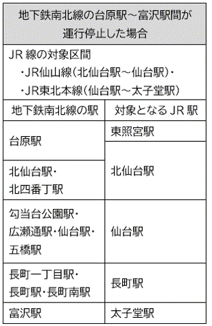
2.対象区間

3.利用方法
●対象となった区間の地下鉄駅の窓口で地下鉄定期券または購入済の地下鉄一日乗車 券(るーぷる仙台共通券を含む)を提示のうえ、「代替乗車票」の交付を受けます。
●乗車するJR駅で「代替乗車票」を提示のうえ乗車し、降車するJR駅で「代替乗車票」を 駅係員に渡します。JR運賃の支払いは不要です。
ご利用時の注意(バス・JR線共通)
●市バス及び宮城交通バス以外の路線バスや、タクシーは対象ではありません。これらを利用される場合の運賃等の費用は、お客さまのご負担となります。
●地下鉄定期券の区間を超えて市バス・宮城交通バス・JR線を乗車した場合の運賃は、お客さまのご負担となります。
●敬老乗車証及びふれあい乗車証は対象ではありません。